Project management is made up of processes. Project managers and their teams depend on those processes to ensure that a project runs smoothly. But what about those processes? Are they chiseled in stone or can they be improved?
Too often processes are relied on as if they were somehow perfect and cannot be touched. That type of thinking is what will quickly send a project off track and possibly cause it to fail.
Complacency has no place in project management. Constantly analyzing your processes is the best way to reach a successful end. How you improve processes is through a technique called process improvement. Implementing what you learn through process improvement is done by creating a process improvement plan.
What Is a Process Improvement Plan?
Simply put, a process improvement plan is a document outlining how to improve your business processes after identifying and analyzing them. In a nutshell it’s how can you get better at what you do.
The process improvement plan is part of a larger, overall strategic plan of an organization. It guides businesses on how to analyze its various business processes and outlines where there’s room for measurable improvements.
Get your free
Process Improvement Plan Template
Use this free Process Improvement Plan Template for Word to manage your projects better.
The point of a process improvement plan is to find weak links in the process chain or bottlenecks that are impeding work, and then figure out ways to rectify those inefficiencies. This leads to processes being completed faster, more efficiently and with a greater quality of deliverables.
A process improvement plan is an important business process management tool that will also help to reduce wasted efforts and keep teams working more productively. It helps to reduce any friction that exists in the processes, and ensures processes meet regulatory compliance standards when required.
ProjectManager has planning, scheduling and tracking tools that allow organizations to manage their projects and business processes. Use Gantt charts, timesheets, real-time dashboards among many other features to make project timelines, estimate costs, make budgets, allocate resources and much more. Get started with ProjectManager today for free.

Process Improvement Plan Example
Here’s a simple process improvement plan example to better understand what its contents are and how it works.
Imagine a manufacturer that intends to improve its production process to make it more efficient. This manufacturer makes wooden doors for construction projects, which means it generally works on production orders for multiple clients simultaneously so it needs to manufacture its products faster to be able to take on more projects.
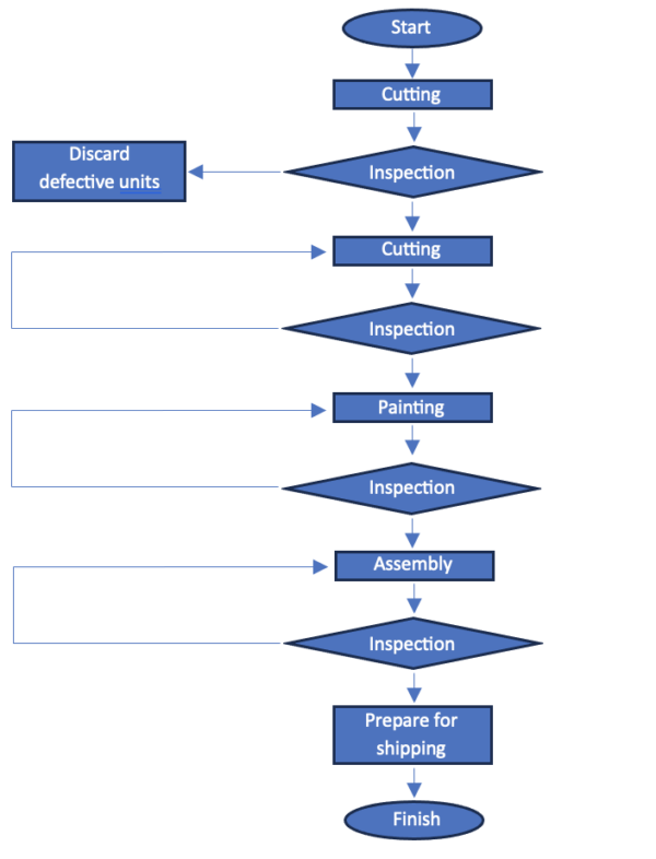
Business Process Map
The process of manufacturing a door is shown in the business process map below. This process consists of four steps; cutting the wood, sanding, painting and finally assembling the doorknobs, hinges and other pieces. From there, the finished units are transferred to the warehouse and prepared for shipping. If work in progress doesn’t pass the inspection after one production process has been performed, it needs to go back and be redone, as shown by this workflow diagram arrows.
Bottlenecks & Issues
After mapping the steps of this business process, the manufacturer can now begin identifying the bottlenecks, issues and other areas of improvement. Here are some of their findings:
Bottlenecks
Inspecting work in progress after each of the production steps takes the most time out of any other activity in this process because there are not enough production quality inspectors. This issue halts production when working with large production volumes or when manufacturing production orders for multiple clients.
Issues
- The painting step has the highest error rate of these activities because it relies almost exclusively on manual labor.
- Cutting machines are becoming old, malfunctioning and breaking down more frequently. This not only halts the production process, but causes defective
- products which increases costs and affects the profitability of a manufacturing contract.
- The shop floor layout and production routing of this manufacturer isn’t efficient because it has pieces of machinery too far apart from each other, so employees need to physically transport raw materials throughout the production floor, which takes time and effort and lowers productivity.
Process Redesign
Here are the improvement strategies that have been developed for each of the bottlenecks and issues described above.
- Hiring an external consulting firm to audit the inspection processes, standardize them and make them faster.
- Hiring additional production quality inspectors.
- Purchasing machinery to significantly reduce or eliminate the use of human labor in the painting process.
- Then reassign these production workers to other activities, such as cutting and sanding. This will improve the production capacity of the organization.
- Purchasing new cutting machinery to reduce defect density, production downtime, scrap rate and increase productivity.
- Audit the shop floor plan and reorganize it to make it easier for work-in-progress materials to flow around the production line faster and require less effort from production workers.
Process Improvement Team
These individuals will be responsible for making the process improvement plan and implementing the changes to the business process.
- Production management consultant: The manufacturer will hire an external production management consultant who will be asked to come up with a new inspection standard operating procedure for each of the steps in the production process. The main objective is to make inspection faster while maintaining the company’s high standards.
- Production workers: In this process improvement plan example, production workers are the best source of information regarding bottlenecks and issues in a workflow as they experience them on a regular basis. They will ultimately implement any changes and improvement strategies so it’s important to communicate to them what their new role is and what’s expected from them.
- Production quality inspector: This is a critical role in this process improvement plan example as they are the solution for speeding up the inspection process, which is currently the most significant bottleneck. Fixing this means the manufacturer will be able to make products much faster, take on more projects at a time, scale and grow its revenue.
- Production managers: The production manager is responsible for overseeing the production process as a whole and acting as a liaison between the other members of the process improvement team.
Implementation Plan
Now that the issues, solutions and the people who will execute the work have been defined, it’s time to define the action steps that will be taken to execute this process improvement plan.
- Hiring a production management consultant to improve the inspection procedures
- Training the production quality inspectors and production managers team on new inspection guidelines and standard operating procedures
- Purchasing new cutting and painting machinery
- Reassigning painting employees to new positions
- Training employees on their new roles and the correct use of new production equipment
This implementation plan should also include a timeline, which can be created using a Gantt chart. Here’s what this timeline looks like in ProjectManager’s Gantt chart.
Budget
A process improvement plan should also define what resources will be required and what their costs are. Then all these costs are added to make a budget. This allows organizations to determine whether a process improvement plan is feasible from a financial perspective. ProjectManager’s Gantt chart also helps you keep track of the costs of all the tasks of the process improvement plan.
Process Improvement Plan Template
This process improvement plan template helps you gather the key information that your organization will need to improve its business processes.
Build a Process Improvement Plan in 7 Steps
To do the work of identifying the weak points in a process and do nothing about it is counterproductive. It might feel like the effort of creating and implementing a plan is not worth the investment.
But if you believe that there are flaws in your process and you don’t respond to improve them, you’re setting yourself up for a bigger problem down the line. Therefore, it’s always in your interest to respond to the problem and work towards resolving it. To do this requires a plan. The process improvement plan can be broken down into these seven steps.
1. Map
The first step is to get a full overview of the process that needs improvements. Take that process and break it down into a map. You can use a free work breakdown structure from ProjectManager to thoroughly map every step of the process. This will help you get an idea of where the weaknesses are in the process.
2. Analyze
Now that you have the process in question mapped out and every step delineated, you need to analyze the process to see where the issues might lie. Look closely at each of the steps and see where there was a problem, such as delays, over-allocation of resources, too much money spent, idle team members and so on.
Once you’ve found those problem spots, trace back the issue to its origin to address its cause and how to avoid it in the future. You can use tools, such as the root cause analysis method to help guide you.
3. Redesign
Once the cause of the problem has been uncovered, it’s time to redesign the process to improve it and avoid the issue when next using it. At this point, you’ll want to bring in the whole project team.
They are, after all, the ones who have the most intimate knowledge of the process and hands-on experience with it. They’ll make sure there are no stones left unturned and everything has been documented in the process. They’re an invaluable resource for process improvement and should be listened to.
Get their ideas on how to redesign the process and brainstorm with them for more solutions. Then analyze all the solutions offered and figure out which one is the best and most likely to improve the process. Now you’ll want to think about the schedule and whatever risks might be inherent in the redesign.
4. Assign
You’ve identified the problem and have a solution, now you need to get working on it. That means assigning your resources. The go-to people would be the team members who are impacted by this process and its change. However, you might need to reach out beyond that sphere to other people in the organization with the skill sets required.
Once you’ve assembled a team, give them detailed instructions on how to redesign the process and why it’s important. You can use the map you created earlier in the plan to help with this step.
5. Implementation
This is where the process improvement plan is put into action, which means creating a detailed task list and assignments. This part of the process is just as you would create any project plan, breaking down the deliverables into tasks and assigning each team member with those tasks. Project planning software can help.
You’ll want to create a schedule with a timeline and add tasks, their duration, and any dependencies.
6. Communication
The better your communication, the better the project. Therefore, take the time to communicate your plan to the team and make sure they fully understand their part. Listen, be open to feedback, and make sure the team understands that they’re going to be kept in the loop throughout the whole process. This creates buy-in and helps them embrace the new process.
7. Monitor
Once the team is executing the project, it’s important to track their progress. Monitoring is not micromanaging. It provides a window into the project and allows for any tweaks to keep it moving as scheduled.
Also, once the improvement has been implemented into the process, you have to monitor the team to make sure that they’re following it. As problems arise, the process starts again.
ProjectManager Manages Process Improvement Plans
A process improvement plan is no different than any other project plan. It requires planning, scheduling, assigning teams and tracking their progress. ProjectManager is online project management software that can do all of this and more.
Manage Tasks & Build Timelines
Once you have a process that needs improving and have a plan and team ready to execute that plan, ProjectManager comes in with the controls you need to keep the plan running smoothly. First, you can upload your task list into the software and create a project.
Once the tasks are given a duration, they show up on a Gantt chart timeline. Now you can link the dependent tasks to prevent bottlenecks. If there are changes, ProjectManager makes it easy to edit the schedule. Just drag and drop the task start and end dates.
Team Members Can Manage Their Work & Collaborate
Team members can be assigned from the Gantt chart project view, but they also have the option of managing their tasks with a task list, calendar or kanban view. Each task can have detailed directions from the project manager and even documents and images attached as needed.
Team members can then collaborate at the task level, commenting, adding files and even bringing in other team members by tagging them. They’re then notified by email and can join the conversation. Because ProjectManager is cloud-based, remote teams can collaborate wherever they are, and at any time.
Track Progress as It Happens
Project managers can use the dashboard to monitor six project metrics at a high-level view, all in real time. For a more detailed view, ProjectManager has one-click reports that can be filtered to show exactly the information you want. Reports are great for tracking the project and reporting back to stakeholders, so they’re always in the loop.
ProjectManager gives you the tools you need to improve any process. From making a process improvement plan to executing that plan and monitoring its progress, ProjectManager has features like Gantt charts and kanban boards, all made to foster team collaboration and productivity. Use ProjectManager for your next process improvement plan by taking advantage of our free 30-day trial today.
